Instance Verification Kit (IVK)
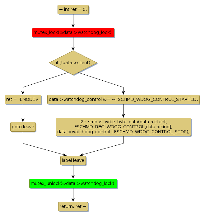
mutex lock @ [25510+33+/linux-3.19-rc1/drivers/hwmon/fschmd.c]
Instance Signature: watchdog_lock
|
The Matching Pair Graph:
|
|
Function Name
|
Control Flow Graph (CFG)
|
Events Flow Graph (EFG)
|
Source Correspondence
|
|
watchdog_stop
|
|
|
[25452+13+/linux-3.19-rc1/drivers/hwmon/fschmd.c]
|